当前位置: 网站首页 >要闻关注

四川省纪委监委公布专项整治漠视侵害群众利益问题监督举报方式

时间:2019-09-02 来源:四川省纪委监委 浏览:4810
分享:    
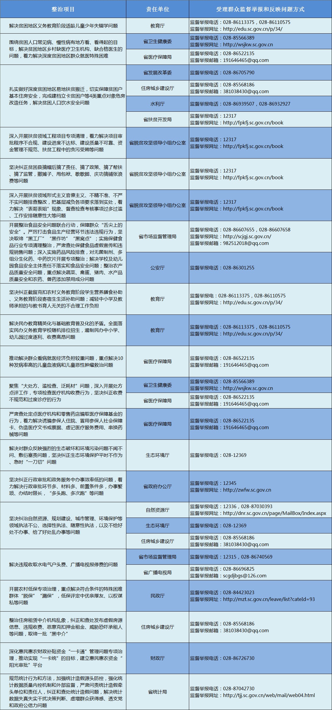
    按照四川省委“不忘初心、牢记使命”主题教育专项整治工作要求,近日,省纪委监委机关牵头开展漠视侵害群众利益问题专项整治。为方便群众监督和反映问题,现将专项整治受理群众监督举报和反映问题方式公布如下。


扫码关注

手机站

主办:中共富顺县纪委 富顺监察委员会                电话:0813-7204706
地址:自贡市富顺县富世街道祥云街西段49号      举报电话:0813-7204729
蜀ICP备19014787号-1         邮编:643000        技术支持:四川百信智创科技有限公司

手机站